【行业深度研究】55岁知天命的周鸿祎,这次没有切换“战斗姿态”?

2025年,周鸿祎在互联网展现出极高的公众关注度。
周鸿祎经常身着红色服饰、录制视频内容、开展科普工作,甚至以近似初入校园大学生的姿态,分享自身在清华大学攻读博士学位的日常生活点滴。在外界观察视角下,这位360公司的核心高层,似乎逐渐沉浸于“网红”身份所带来的乐趣,逐步转型成为一位形象亲和的科技领域博主。

这背后是,今年周鸿祎郑重宣告公司战略升级至“All In Agent”(全员智能体)阶段。360公司历经大半年时间,成功将人工智能技术切实应用于工厂、电站、医院乃至政务大厅等多个场景……最终呈现出一份名为“AI先进生产力TOP10”的实战成果报告。这一成绩的取得,离不开周鸿祎积极奔走、大力宣发的努力与贡献。
但是在2025年底,周鸿祎对突然袭来的“财务造假舆情高流量”却避之不及,近日,360前高管玉红社交媒体喊话,称自己“帮周鸿祎做假账游戏收入就至少几十亿”,还称“360游戏全部财务造假”。事件发生后引发全网极大关注。
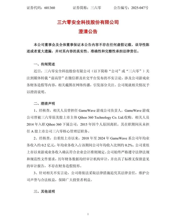
次日,三六零(以下称360)公司紧急发布公告回应称,玉红曾担任GameWave游戏公司负责人,于2014年入职360下属公司,2015年因个人原因离职,在职期间从未担任A股上市公司三六零核心管理层职务。2018年至2024年GameWave系公司年均业务收入约0.2亿元,年均业务收入占该期间公司年均收入比例约0.2%。公司重组上市以来游戏业务收入确认符合企业会计准则规定。针对相关不实言论,公司将依法采取法律措施追究其法律责任。

周鸿祎在社交平台上也迅速做出回应,不同以往的“高调”,这次周鸿祎只是转发了公司的公告,并没有直接在社交平台上和玉红“开撕”。但玉红的爆料,还是让360在爆料次日股价大跌,盘中一度大跌7%,收盘下跌5.07%,12月16日晚360的回应也未能阻止其股价继续下跌,17日股价再跌3.22%。截至 2025年12月22日收盘,自玉红爆料后360总市值从约800.55 亿元跌至755.55 亿元,期间累计蒸发45亿元,对应跌幅约5.62%。

玉红到底是谁?
据财经网等多家媒体报道显示,玉红1980年出生于四川南充农村,9岁随父亲迁居江苏常州。江苏理工学院(原江苏技术师范学院)肄业。2000年(退学后)与大学老师合伙创办互联网广告公司,业务覆盖广告、企业网站、SP/IDC 等,早期在常州起步,后拓展至上海,月销售额最高达千万元,2005 年前后转让公司,完成早期原始积累。
2003至2007年,玉红陆续创办上海掌拓信息、上海索和信息等公司,主营移动增值与互联网技术服务,为后续切入游戏赛道铺垫资源与资金。2008年正式创办趣游科技集团,主营网页游戏研发与运营。当时玉红全面负责公司的策略规划、定位和管理。趣游科技以10万元起步,以《仙域》《天纪》等产品快速打开市场,2010年初实现月流水破亿,成为页游行业头部企业,曾是中国页游行业的领先企业之一。他于2011年被评选为“中国游戏产业十大新锐人物”,2012年当选中关村十大年度人物,与雷军、李开复等知名企业家同期获奖。
正是趣游的优异表现引来360的兴趣,被360上市主体原美股上市主体Qihoo360TechnologyCo.Ltd.收购。急于拓展游戏业务的360,以10亿元天价收购趣游,玉红也于2014年入职Qihoo 360下属公司。
玉红和360的工作关系仅维持了1年,2015年玉红便以“个人原因”离职。关于离职真相,有业内人士透露,核心矛盾可能是收购案中的利益分配分歧。也就是说有可能360并未全部兑现此前收购趣游时承诺的股权激励,也有原趣游团队成员公开表示,价值约3000万元的限制性股权在兑现时出现问题。到底真实情况如何不得而知。
离开360后,玉红混迹于币圈,2018年春节前后,玉红组建了一个最初以发红包为主的私密群,后来因为群内频繁讨论区块链到凌晨三点,群名被改为三点钟社群。这个群内大咖云集360董事长周鸿祎和美图创始人蔡文胜为社群带来流量与产业视角。沈南鹏、薛蛮子、徐小平等投资圈大佬也在圈内,提供资本视角,高晓松、汪峰、佟丽娅等娱乐明星的存在扩大了社群的影响力,还有币圈内举足轻重的币安创始人、联合创始人赵长鹏和妻子何一。

三点钟社群最初为私密小群,后裂变出数百个子群,核心群成员以邀请制加入,随热度上升,部分成员因观点分歧或合规风险退出,后期社群影响力逐渐分散。这个社群也曾被质疑借区块链概念炒作,部分成员关联项目(如XMX)引发“空气币”争议。但三点钟社群是真正把区块链推向主流认知的重要推手之一。 而玉红或正是那个把人、资源、注意力聚合在一起的“节点人物”。
玉红近期的言论逐渐激烈,其朋友圈近期动态都是在向周鸿祎和赵长鹏“开火”,言语极端甚至充满人身攻击,这进一步降低其所谓爆料的可信度。
曾经的周鸿祎也是名“斗士”
周鸿祎和年轻时候随时切换“战斗姿态”完全不同,在爆料事件发生后,拥有近1200万微博粉丝的周鸿祎只转发了360公司的公告,就没有再对此事进行公开回应。

对于广大网友来说这在以前难以想象,毕竟周鸿祎“喜欢战斗”是互联网内出了名的。自大学时期便展现叛逆与对抗性,曾因冲突差点被西安交大开除,形成“不服就干”的处事逻辑。其职业生涯中多次与互联网行业的巨头BAT(百度、阿里巴巴、腾讯)发生直接冲突,这些冲突主要集中在市场竞争、商业模式和行业规则的重塑上。
2006年起360以“免费杀毒”颠覆瑞星、金山、卡巴斯基等付费模式,通过技术对抗、舆论战抢占市场,奠定网络安全龙头地位。
搜索与广告领域,周鸿祎不可避免地与李彦宏的百度形成一定竞争关系,360在搜索业务上与百度展开激烈竞争,通过免费安全服务吸引用户,间接冲击了百度的搜索市场份额。百度两次以“不正当竞争”起诉过周鸿祎,双方对簿公堂。同时,360的互联网广告业务也与腾讯的社交广告形成竞争,才引发后期著名的“3Q”大战。
2010年,360推出“360隐私保护器”,直接挑战腾讯的QQ软件,指控其侵犯用户隐私,腾讯逼用户 “二选一”,这场纠纷升级为全面的市场竞争,后在工信部介入后和解,法院判360不正当竞争,赔500万元并道歉,成为中国互联网竞争里程碑。最终以360和腾讯各自妥协告终,但事件推动了互联网行业对用户隐私和安全的重视。周鸿祎凭此一战成名,360也在2011年赴美上市,市值一度超百亿美元。
上市后360推出“特供机”对标小米,周鸿祎公开叫板雷军,甚至在朝阳公园“约架”,引发全网热议,最终360手机业务折戟,转向投资与安全核心赛道。
投资人刘波认为周鸿祎的“好斗”是中国互联网发展初期的特点决定的,核心表现为以激进战术与巨头以及同行硬刚、内部管理强控制与团队分歧、公开言论与舆论对抗三大特征,周鸿祎也被行业称为 “红衣大炮”,其 “斗” 的本质是商业扩张与安全生态的攻防博弈,伴随极强的争议性。
360的创业史,或让周鸿祎明白“谁掌控用户第一触点,谁就掌握流量命脉”,目前来看360只有安全入口,无法像微信、淘宝那样构建流量交易闭环。同时周鸿祎坚持的“免费”也难持续,安全软件无直接付费意愿,依赖广告和导流,用户体验持续恶化。作为周鸿祎曾经的对手,腾讯、阿里和百度早已跳出了这个叙事逻辑,开始向AI进发。
如今360市值远落后于BAT,手机、搜索、浏览器等业务均未成功。55岁知天命之年的周鸿祎也开始让360艰难转向AI,甚至在今年,360公司战略已经完全升级至全员智能体。
在能源、金融、交通、教育这些关乎国计民生的领域,AI落地的门槛极高,这里不仅要求绝对的安全,更要求业务的连续性。360在这些行业的实践,不再是单纯地卖安全软件,而是通过“智能体”重塑了运营体系。
比如在重庆轨道交通,360则是帮着搭建了统一的数据底座,在确保数据那把锁足够结实的前提下,让经营数据能被实时看清、分析。在深圳,市政务服务和数据管理局面临的就是这种多头对接的乱麻。360配合打造了“深治慧”安全智能体运营平台,将网络安全、数据安全和运营管理融为一体,打破了孤岛式建设模式,让数据真正跑了起来。
所以,2025年也可以被视为360战略转向的“关键年”,这个时间段不容有失,这可能也是周鸿祎极力平息“财务造假舆情”的原因。
360终于扭亏为盈
比起玉红的指控,360的业绩表现同样引人关注,毕竟在2025年三季度之前,360已经连续13个季度亏损。
2025年三季报显示,360前三季度营收60.68亿元,同比增长8.18%,归母净利润-1.222亿元,较去年同期的5.789亿元大幅收窄。自2022年以来净亏损已达39.79亿元。这还是按季度财报归母净利润汇总,若含扣非净利润或其他调整项,金额会更高,如扣非口径累计超45亿元。

若按单季度来看,360终于终结连续十余个季度的亏损,2025年第三季度,360营收22.41亿元,同比增长16.88%;归母净利润1.595亿元,同比增长167.13%。AI安全商业化落地,“AI +安全”战略见效,Q3及10月连续中标武汉AI安全云、呼和浩特数字安全基地等亿元级政企订单,部分项目周期达18个月,锁定长期收入。同时广告业务回暖,互联网广告市场复苏,360流量变现效率提升,营收增速由上半年3.77%跃升至Q3的16.88%。
此前360连续多季度的亏损,让周鸿祎压力倍增,开始进行成本与费用优化,严控非核心支出,叠加财务费用为负(利息收入大于支出)。需要肯定的是,周鸿祎深知研发才是360的核心竞争力,前三季度研发投入达23.57亿元,占总营收的39%,研发投入维持高占比,未因控费牺牲技术竞争力。当然360能在第三季度扭亏为盈,其投资收益贡献功不可没,Q3投资收益约2.55亿元,同比扭亏,对净利润形成正向补充。

尽管360扭亏为盈,只是相比此前2016年至2020年年利润动辄几十亿元相比,如今的业绩表现难让投资者满意。第三季度的扭亏为盈也验证了周鸿祎此前的战略,“AI+安全”政企赛道的商业化可行性,为后续盈利可持续性奠定基础。扭亏消息推动股价短期走强,11月25日股价一度来到14.39元的高点,提振了投资者对公司转型的信心。
目前来看360前三季度累计仍亏损,盈利持续性需看Q4及2026年AI与安全业务的规模化落地进度。好在第三季度的盈利像一针强心剂,让投资者对360重拾信心,否则以玉红的“猛料”,360股价或已一泻千里,而从这几日360股价的回暖来看,玉红的爆料后,股价在几个交易日大跌后,12月19日和22日,连续两个交易日已经实现了反弹,分别上涨0.58%和0.19%。
2025年即将过去,行业也告别喧嚣,回首这一年我们发现,不管是造车还是搞AI,高流量有时带来的只是一地鸡毛,而像京东、美团这样愿意干累活的企业反而过的很好,360没有怂恿企业都去烧钱训练自己的大模型,而是通过推行智能体快速拼装出能干活的应用。愿意解决脏活累活的企业,或许才是更强大的企业。
该文为BT财经原创文章,未经许可不得擅自使用、复制、传播或改编该文章,如构成侵权行为将追究法律责任。
作 者 | 无忌


