【行业深度研究】理想汽车碰撞测试惹怒国企东风,互联网宣发那套该停手了

理想汽车为了宣发新车i8,彻底惹怒东风集团。
7月29日,理想汽车宣发理想i8发布碰撞测试视频。视频中一辆理想i8正面撞上疾驰而来的卡车,结果卡车四轮腾空,连驾驶室的车头都轰然倾倒,理想i8则是以“相对体面”的方式停在原地,驾驶舱几乎没受到严重损坏。视频发布后,瞬间引爆社交网络。

很多网友质疑理想i8的碰撞测试过于夸张,毕竟视频中的测试卡车为东风集团旗下东风柳汽的乘龙卡车,其自身重量高达8吨,而理想i8的自身重量只有2吨,2吨的重量想把8吨重的乘龙卡车撞出视频中的效果,显然有违物理学原理。
面对质疑,理想汽车表示,第一次与约8吨卡车正面对撞产生超过100吨载荷的瞬态撞击力,第二次约8吨卡车侧撞产生超过80吨载荷的瞬态撞击力,两次撞击后,A柱、B柱、C柱、门梁均无变形,9个气囊全部打开,电池包无漏液、无起火,车门自动解锁、门把手自动弹开。
随后无辜“躺枪”的乘龙卡车,隔空和理想展开交锋,乘龙卡车很快发表声明称理想汽车的视频侵权,并表示,“被摆了一道,聪明人一眼看出假。”“不知道背后导演想啥,实际碰撞你觉得会怎么样?”同时乘龙卡车还强调法务部门正在处理。

理想直到8月3日凌晨才做出回应,回应称测试参照普通公路高频发生的交通事故情形制定测试要求,委托中国汽研执行。他们坚信中国汽研的碰撞测试数据和结果具备科学权威性。
但该视频还是给理想带来不可忽视的负面影响,股价遭遇连跌,算上视频发布前的连跌,理想股价已经遭遇9连跌,最新市值270.2亿美元,市值蒸发超240亿美元。但依然位居蔚小理三家新势力车企之首。

碰撞测试的合理性遭质疑
汽车的碰撞测试视频很多,但从没有任何一家车企的碰撞视频能这样引发关注。这场碰撞的震撼结果挑战着公众对物理定律的朴素认知。很多网友评论称“物理学不存在了?”众所周知,重卡因其动辄十吨甚至更高的重量和坚固的车架结构,在道路发生的小汽车撞上重卡的事故中,小汽车一般都会遭遇毁灭性的撞击,在网友心中,即便是在碰撞理论中也应该具备压倒性优势。但理想i8在碰撞测试中过于夸张的表现,给自身招来巨大的非议。
兴源汽修中心总经理范兴业对这样的碰撞测试表示不可思议。他认为从他十多年大车维修经验来看:“平头车驾驶室翻转器要打开保险插销、向下拉压第一道驾驶室主锁器拉杆解开保险拉钩以及向外拉另外一根拉杆解开保险拉钩,三者都具备才能让驾驶室翻转,但这三道保险机构互不相关,很难同时失效。即便是在拉货物时,在高速上因货物没固定好导致货物往前推,那也只能把驾驶室推平,而无法把驾驶室推翻转。我认为如果想达到视频的效果,那就是在碰撞前卡车的三个保险已经全部被人为打开,不然不可能会出现这样的效果。”
从乘龙卡车连续四日发出“反击”理想汽车的海报来看,其对碰撞测试充满质疑和强烈不满。

范兴业指出,满载与空载状态下的卡车动态响应差别巨大。若乘龙卡车未按标准运营质量配置配重,其重心与结构强度将无法反映真实事故场景,轻量化状态极易导致“被掀翻”的视觉效果。而从视频中来看乘龙卡车是空载状态,同时,碰撞瞬间的相对速度是核心变量。若i8的冲击速度远超卡车,巨大的动能差可能导致乘龙卡车失衡。
目前从乘龙卡车、理想以及中国汽研的回应上看,本次碰撞测试未披露精确的速度参数,具体的碰撞情况还要从参数上分析。
众多网友对其碰撞测试结果也不认可,有网友喊话理想再复测一把,理想汽车产品规划高级总监张骁回应称“可以,直播都行”,于是又有网友看热闹不嫌事大,喊话李想,让李想驾驶理想i8和乘龙卡车老总驾驶的乘龙卡车来次“一决生死”的碰撞,李想和理想汽车都没有对此回应。


中国汽研的回应
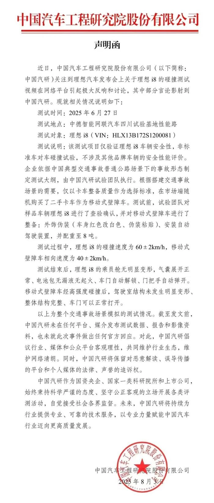
在理想汽车对碰撞测试做出回应的当天,中国汽研也对此事首次做出正式回应声明。声明强调,该测试项目仅验证理想i8车辆安全性,非标准车对车碰撞试验,不涉及其他品牌车辆的安全性能评价。

拆解中国汽研的声明可以发现该份声明的字里行间透露不少信息。最核心的一点就是这次碰撞测试目标很明确,“仅验证理想i8的车辆安全性,非标准车对车碰撞试验,不涉及其他品牌车辆的安全性能评价。”尤其强调这次碰撞测试是“非标准车对车碰撞试验”,这给本次碰撞测试定了调。并不是两个品牌车对撞下产生的“一决高下”,也不会对被撞的乘龙卡车的好坏做出评价。
声明中写道:“根据搭建交通事故场景的需要,仅以卡车整备质量作为选择标准,在市场端随机购买了二手卡车作为移动式壁障车。”这就说明中国汽研选择的“工具车”或为随机的二手车。
既然是非标准的测试,中国汽研依据什么来进行的测试?声明中也给出答案,模拟的是“中国典型”交通事故中普通公路场景中的事故形态。并不是照搬国外成熟的碰撞测试体系。而是瞄准国内道路上实实在在发生的带有本土特色的碰撞事故类型,同时声明中的二手卡车信息也表明中国汽研只注重卡车的重量,而对卡车的其他性能参数并未在意。比如并未披露乘龙卡车的年份、新旧程度以及具体配置等,也没有披露防撞梁的强度等等。
和理想宣传的有点出入,中国汽研在声明中指出测试过程中理想i8的时速为60±2km/h,乘龙卡车的移动速度为40±2km/h。中国汽研承认了在碰撞测试中进行了外饰伪装,但并没有隐藏乘龙卡车的LOGO,被网友质疑理想有“引战嫌疑”。
从理想和中国汽研发布的回应均出现“移动式避障车”的相同说法,中国汽研在声明中还强调将保留对恶意解读、误导传播的平台和个人媒体的法律、声誉的追诉权。
据公开资料显示,中国汽研和中汽研不是同一个机构,尽管它们的名字听起来相似,但它们是两个不同的实体。
中国汽车工程研究院股份有限公司(简称“中国汽研” CAERI):成立于1965年,前身是重庆重型汽车研究所,总部位于重庆。它是一个国家一类科研院所,主要业务包括汽车工程研究、智能网联技术、新能源、轻量化技术研发等,并提供检测、认证和咨询服务。
中国汽车技术研究中心有限公司(简称“中汽研”CATARC):成立于1985年,总部设在天津,是由国务院国有资产监督管理委员会监管的中央企业。中汽研专注于汽车技术的研发、测试以及标准制定,涵盖整车和零部件检测、新能源汽车研发及政策研究等领域。
理想该如何收场?
作为拥有71年悠久历史的老牌国企,乘龙卡车在声明中称“某汽车品牌在2025年7月29日发布与乘龙卡车正面碰撞视频的行为,已构成严重侵权”,乘龙卡车认为理想超过正常商业竞争范畴,严重误导和损害公众知情权,对自身品牌及商业名誉带来了巨大负面影响,理想涉嫌违反《反不正当竞争法》《广告法》及《民法典》等相关法律。乘龙卡车正在启动法务部追究法律责任的权利。
8月3日理想发布的官方回应中语气明显缓和很多,测试目的仅为验证i8安全性能。声明强调测试是模拟真实会车场景,委托第三方机构完成,卡车仅作为“移动障碍物”使用,并非评价乘龙产品质量。中国汽研期间也曾解释,碰撞符合实验标准,但属于“开发验证”而非强制测试,实际路况中轿车与卡车正面对撞概率极低。

从理想的回应中可以看出,理想并不想扩大争端,表达出测试为“无心之举”让乘龙卷入舆论风波,用上“实属无心”的字眼,希望平息误会。理想希望通过此次声明还原事实,为行业健康交流提供更多真实依据和参考。理想还特别澄清,与东风柳汽乘龙不存在直接竞争关系。也算是对乘龙卡车使用的《不正当竞争法》的回应。
作为第一家盈利的新势力车企,理想在2023年扭亏为盈,净利润117亿元,2024年尽管净利润下滑了31.37%,依然净赚80.32亿元。但需要注意的是,理想在2023年的毛利率和净利率分别为22.20%和9.53%,2024年则为20.53%和5.57%,分别下滑了1.67个百分点和3.93个百分点。净利率下滑幅度较大,尤其是2025年一季度,理想净利率进一步走低,2.49%的净利率创下近几个季度新低。

汽车媒体人张智勇认为造车新势力频频出现“出格宣发”根源或因为销售压力,理想汽车在2025年7月的交付量为30,371台,这一数据相比2024年同期的51,000台下降了近40%,环比6月也减少了16%。截至2025年7月31日,理想汽车历史累计交付量为1,368,541辆。
尽管目前理想仍位居造车新势力销量榜前列,但因为行业竞争激烈让其倍感压力。“这是理想汽车近年来罕见的同环比双双下滑,1-7月理想累计交付234,669台,距离64万辆的年目标仍有40.5万台的差距,下半年需月均交付6.8万台才能达成目标。主要受市场竞争加剧及纯电车型i8上市初期市场反应平淡影响。下半年李想或压力更大。”

不管理想是否“无心之举”,给乘龙卡车带来的伤害都无可挽回,乘龙卡车多日的发文也可以看出其愤怒。希望造车新势力们能谨记这次风波,毕竟车企发展的秘诀只有一条:产品质量远比宣发来得重要。
该文为BT财经原创文章,未经许可不得擅自使用、复制、传播或改编该文章,如构成侵权行为将追究法律责任。
作 者 | 无忌


