【财报深度解读】厨邦蚝油造假疑云与“野蛮人”的较量

作 者 | 无忌
正文共计4452字,预计阅读时长12分钟
从一个商人的角度来评判姚振华,无疑他是成功的。
但从资本江湖的角度来说,姚振华目前出现在公众视野中,几乎都是负面消息,无论是和万科的股权之争还是举牌格力,都是被业界冠以“野蛮人”的称谓,无论是他前期的地产项目还是后期的新能源造车项目,基本都算是资本运作,而不是所谓的真正实业家,其在圈内的口碑并不好,甚至很差,得罪了地产教父级的大佬王石和家电行业女强人董明珠,把商场如战场不讲情面演绎地淋漓尽致,不同的是如今王石和董明珠过的很好,而姚振华的日子却每况愈下,不是传出宝能裁员欠薪的传闻,就是在自己总部都被保安殴打的丑闻传出。
1970年出生在广东汕头的姚振华今年只有54岁,他的圆滑和世故却远超这个年纪的老辣。1992年,年仅22岁的姚振华毕业于华南理工大学工业管理专业,在那个大学生几乎是铁饭碗的时代,实属难得。但姚振华却没有像当时的大学毕业生一样热衷企事业单位,只在国企待了很短的时间,反而从事农贸生意,其中就包括卖油条和蔬菜,在小打小闹3年后,他和胞弟姚建辉在深圳弄起了蔬菜连锁超市,很快就发展到15家,而他手上的蔬菜连锁超市正是深圳市“菜篮子”工程的重要组成部分,在此期间姚振华挖到人生第一桶金,实现了资本的原始积累。
1998年,不甘心小打小闹的姚振华正式进入房地产,经过几年的发展,宝能集团拥有近60个地标级项目,并逐步将宝能集团发展成为一个涵盖地产、金融、物流、医疗、农业等多个领域的商业帝国。并在2012年成立前海人寿,成立仅三年,前海人寿的保费收入就突破500亿元,这也为姚振华在资本市场大规模运作提供了坚实基础,也是姚振华敢于挑战王石的底气所在。
不管外界如何评价姚振华,也不管姚振华被王石嘲讽“卖菜出身”,宝万之争这一战,打得王石是狼狈不堪,宝能系一度以25.4%的持有股份,成为万科第一大股东。一位地产圈内部人员称:姚振华不会把王石当回事,他只信奉自己的逻辑。

这场掠夺战胶着了2年,姚振华把王石赶下了台,他自己也不亏,从万科身上赚的589亿。姚振华也一战成名,名扬天下,成为中国资本市场一股不可小觑的新生力量。赢下宝万之争后姚振华实力大增,才有后来敢举牌格力的勇气,巅峰时期,姚振华的个人财富高达1150亿元身价,跃升胡润排行榜第四名,赶超宗庆后。胡润称,姚振华财富平均一周能涨20个亿。

(2016年胡润福布斯中国富豪榜姚振华名列第四位)
在姚振华举牌格力时,董明珠怒斥其为“破坏实业的罪人”,中国证券监督管理委员会主席、党委书记刘士余也公开表示作为资产管理人,“不当奢淫无度的土豪,不做兴风作浪的妖精,不做坑民害民的害人精。”他没有指名道姓,但矛头直指姚振华和宝能集团。刘士余的表态基本给姚振华后期的资本运作画上了休止符,2017年,保监会祭出最严处罚:前海人寿险资违规六罪状,姚振华被禁入保险业10年。姚振华已然失去了监管和政府的信任,从此以后姚振华再没有一件正面事件曝出,取而代之的则是“欠薪”“被打”以及2月29日被知名打假人王海曝出的厨邦耗油造假。
1
实名举报为不实报道?

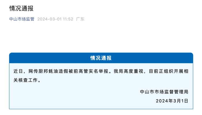
2月29日深夜,知名打假人王海在其微博贴出厨邦前生产总监高听明的实名爆料:姚振华控股的中炬高新旗下核心调味品企业“广东美味鲜调味食品有限公司”生产的蚝油,蚝油汁仅占1.6%。仅厨邦蚝油一项,涉嫌非法所得将超10亿元。
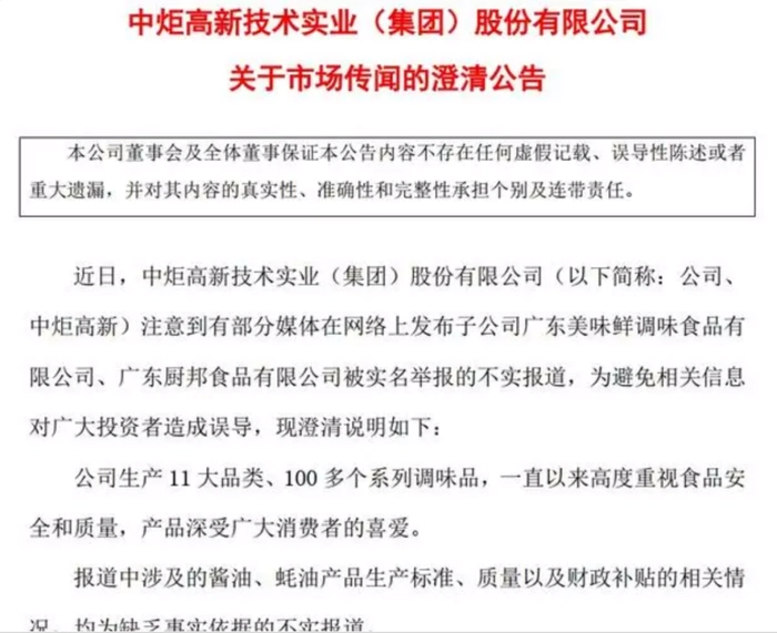
据《每日经济新闻》报道,3月1日中山市市场监督管理局发布通告称,针对网传厨邦蚝油造假被前高管实名举报,已经组织开展相关核查工作。随后中炬高新发布公告称前高管实名举报消息为不实报道,报道中涉及的酱油、蚝油产品生产标准、质量以及财政补贴的相关情况,均为缺乏事实依据的不实报道。公司各项生产经营均合法合规,所生产的产品严格遵守国家各项食品安全管理的相关规定。


而作为职业打假人,王海肯定知晓如果实名举报不实的严重后果,北京瀛和律师事务所张磊律师介绍称,实名举报如果捏造并散布虚伪事实,损害他人的商业信誉、商品声誉,给他人造成重大损失或者有其他严重情节的,将构成《刑法》损害商业信誉、商品声誉罪。详见《中华人民共和国刑法》第二百二十一条。关于是否达到犯罪,有标准的:
捏造并散布虚伪事实,损害他人的商业信誉、商品声誉,涉嫌下列情形之一的,应予立案:
一、给他人造成的直接经济损失数额在五十万元以上的;
二、虽未达到上述数额标准,但具有下列情形之一的:
1、严重妨害他人正常生产经营活动或者导致停产、破产的;
2、造成恶劣影响的。
“一旦实名举报人举报消息失实,将可能面临民事责任加刑事责任,民事责任是巨额赔偿以及消除影响,造成严重后果,则涉嫌构成诽谤、诬告陷害等刑事犯罪,需要承担相应刑事责任。”张磊表示一般实名举报者都清楚举报行为可能面临的严重后果,实名举报的的可信度相对较高。
瀛聪律师事务所主任林仁聪认为,如果不是公开举报,而是向有关部门举报,不用承担法律责任。如果实名举报,并且通过媒体或者自媒体公布出来,就构成侵权甚至诽谤,就要承担法律责任。
2
营收和净利润双下滑,亏损将持续

中炬高新作为国内第二大调味品上市公司,近期一直被海天味业压在身下。以3月1日收盘时总市值计算,海天味业的总市值为2246亿元,中炬高新的总市值则只有198.5亿元,中炬高新的市值只有不足海天味业的1/11。3月1日收盘,中炬高新的股价为25.28元,下跌0.12%,距其股价高点时的82.40元,已经跌去近七成。
因中炬高新在3月26日才披露2023年年报,只能以2023年三季报为参考。2023年前三季度在,中炬高新营收39.53亿元,同比下滑0.08%;归母净利润-12.72亿元,同比增长-403.89%。这也是中炬高新上市以来首次三季报亏损,上一年同期归母净利润为4.187亿元,同比增长14.18%。

但这并不是中炬高新首次亏损,2022年中炬高新就已经亏损了5.922亿元,创下上市以来首次年度亏损的记录。2022年中炬高新营收53.41亿元,同比增长4.41%,归母净利润-5.922亿元,同比增长-179.82%。此前三年(2019年至2021年)净利润分别为7.179亿元、8.899亿元和7.420亿元。同比增速则分别为18.19%、23.96%和-16.63%。
同期海天味业的业绩表现也难言出色,营收和净利润同样双双下滑。2023年三季报显示,海天味业营收186.5亿元,同比下滑了2.33%;归母净利润43.29亿元,同比下滑了7.25%。但海天味业的营收将近中炬高新的5倍,净利润则比中炬高新高出约46亿元。2022年海天味业营收256.1亿元,是中炬高新营收的4.8倍,61.98的净利润高出中炬高新67.9亿元。
行业老三的千禾味业的同期业绩就相对漂亮很多。2023年前三季度,千禾味业营收23.31亿元,同比增长50.04%;归母净利润3.871亿元,同比增长106.61%。在2022年中炬高新和海天味业都出现下滑的情况下,千禾味业营收24.36亿元,同比增长26.55%,归母净利润3.440亿元,同比增长55.35%。尽管营收体量上和中炬高新有一定差距,但以千禾味业的增速,反超中炬高新只是时间问题。
3
姚振华失去中炬高新控制权

其实中炬高新被实名举报,姚振华有点“躺枪”,因为姚振华现在虽然还是中炬高新大股东,却已经失去中炬高新的控制权。
2023年7月,上海证券报报道称,拿到中炬高新董事会控制权的“火炬系”连夜召开了董事会,选举余建华为新任董事长,免去“宝能系”任命的董秘田秋、财务负责人孔令云的职务,并免去田秋、孔令云及秦君雪的副总经理职务。那个时候,姚振华的“宝能系”几乎彻底退出了中炬高新的董监高行列,姚振华的实控人地位也自此失去。
公开资料显示,中炬高新的实际控制人目前仍是姚振华,中炬高新尚未宣布变更,但上市公司法人代表已从何华变更为余建华。据悉,中炬高新实控人已在变更中,目前还在走审核程序。

姚振华控制一家上市公司后,基本都是走减持路线,2022年年底,姚振华控制的中山润田投资有限公司持有中炬高新14.73的股份,但在报告期内减持23527549股,此时姚振华仍是第一大股东,且和第二位中山火炬集团有限公司有较大的优势,此时中山火炬的持股比例为10.88%。

在2023年一年的时间内,宝能系的持股因拍卖和减持套现而不断下降,2023年12月中山润田的900万股被拍卖,为最近一次拍卖,这些股份占总股本的1.146%,但最后因申请人申请暂缓,拍卖被暂停。此前中山润田已经有600万股被司法拍卖,中山火炬拍得其中的400万股。中炬高新的频频回购股权,逐渐超越中山润田成为中炬高新第一大股东。截至2023年12月27日,中山火炬持股10.99%,“火炬系”火炬集团、中山火炬公有资产经营集团有限公司与一致行动人上海鼎晖、嘉兴鼎晖合计持股中炬高新已超19%。而中山润田则降至为7.82%,且全部处于被轮候冻结状态中,姚振华已经不再是中炬高新的第一大股东。

4
被执行金额超400亿元

昔日卖菜郎,今朝富可敌国,以小博大的姚振华一度创下资本界的神话,那是手握巨额现金的姚振华如果急流勇退,那资本江湖上将永远都是他的传奇故事。但心比天高的姚振华,想的不是灯红酒绿、逍遥人生,而是继续以杠杆资金扩张他的商业帝国。而资本杠杆,在玩的转的时候会带来巨额收益,但这种玩法同样面临政策监管等巨大风险,稍有不慎,就有可能一朝回到“解放前”。
如今,姚振华在失去对中炬高新的控制权的同时,自身面临的执行还在不断增加,天眼查数据显示,2月5日,姚振华再次新增2条被执行人信息,执行标的分别为31.04亿余元、11.65亿余元,执行法院均为深圳市中级人民法院。

在天眼查风险信息显示中,深圳市宝能投资集团有限公司也就是在姚振华名下的被执行人信息多达36条,被执行金额达428.38亿元。从曾经的身价超过千亿,到如今负债数百亿元,姚振华的经营情况是每况愈下。

而这次“躺枪”姚振华已经很久没有在公开场合露面,早在2023年11月7日就传出姚振华被刑拘的传闻,当时深圳市罗湖区人民法院还下发了查证结果通知书。该通知书称“本院拟决定对其法人或主要负责人实施拘留。”该通知书中使用了“下落不明”的被执行人,此时宝能集团并没有破产,公司还在,不存在下落不明,由此推断,“下落不明”或是指的姚振华。而“实施拘留”的表述,在此前宝能与债权人、前员工的纠纷案中,很少出现。可见问题的严重性。
如今,姚振华至今没有对“躺枪”事件进行回应,自去年被自己保安打了以后,姚振华已经消失在公众视线很久,何时回归,BT财经将持续关注。


文章系作者个人观点
如有疑问及任何意见反馈
可直接在评论区留言或发送邮件到
btimescaijing@163.com


